当前位置: 首页 > 新闻中心 > 公司公告

采购信息 | 宁夏誉成云创数据投资有限公司E3机房精保洁服务项目采购信息

2024-11-07 11:00:34
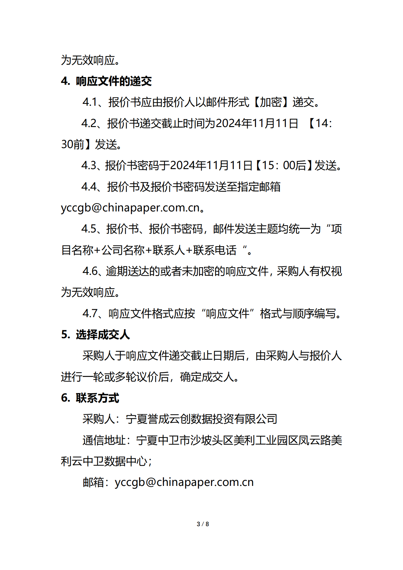
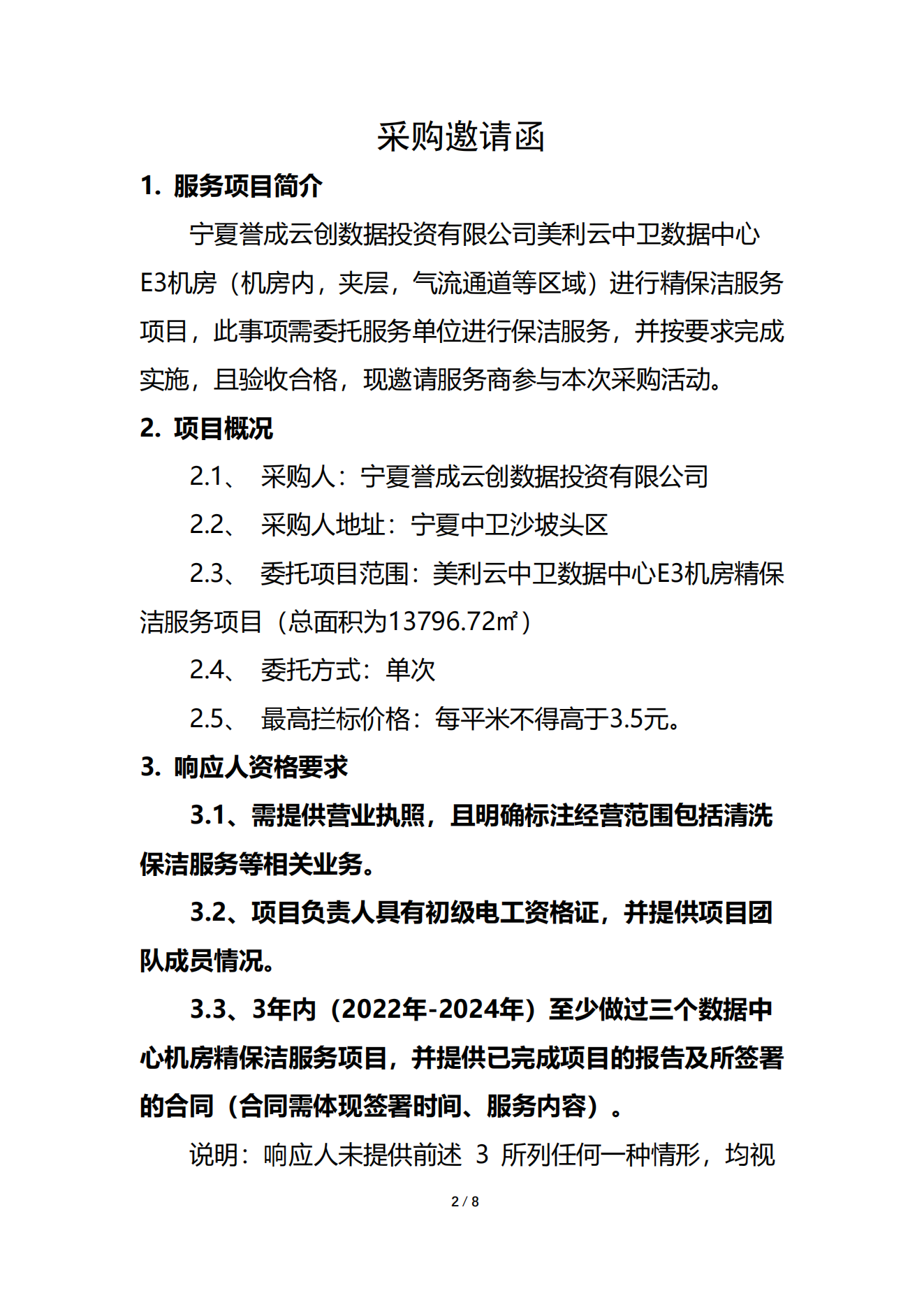
宁夏誉成云创数据投资有限公司(简称“誉成云创”),英国365集团官网中卫数据中心E3机房(机房内,夹层,气流通道等区域)进行精保洁服务项目,此事项需委托服务单位进行保洁服务,并按要求完成实施,且验收合格,现邀请服务商参与本次采购活动。采购信息详见附件【关于《宁夏誉成云创数据投资有限公司E3机房精保洁服务项目》采购文件】。
询价人:宁夏誉成云创数据投资有限公司
地   址:宁夏回族自治区中卫市沙坡头区凤云路英国365集团官网中卫数据中心
具体联系人:葛先生
联系电话:15321928919
邮箱:yccgb@chinapaper.com.cn

若有问题请随时联系,谢谢您的参与配合!



标签

本文网址:
上一篇:
下一篇:
  • 菜单

联系我们

地址:宁夏中卫市沙坡头区柔远镇

公司电话:0955-7679335

投资者热线:0955-7679334

网址:

版权所有 365英国(集团)官方网站 - 英国上市公司 宁ICP备16002211号 技术支持: 众邦云 免责声明

宁公网安备 64050202000150号